Skip to content Skip to sidebar Skip to footer

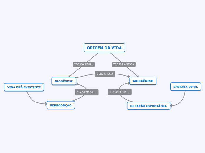
Biogenese / Abiogenese X Biogenese Biologia Infoescola : The process by which living organisms develop from other living organisms.

Biogenese / Abiogenese X Biogenese Biologia Infoescola : The process by which living organisms develop from other living organisms.. Here, we deciphered the distin … Understanding the complex nature of the mitochondrial biogenesis process could provide essential mechanistic information regarding mitochondrial metabolic diseases. Difundimos tecnologias de nossos parceiros fornecedores e. The process by which living organisms develop from other living organisms. Alschuler will focus on identifying pelvic pain conditions that are good candidates for treatment through targeted diet and supplement strategies.

Francis, took's court, chancery lane, published. Extendedly studied in seeds, lds also accumulate in leaves during senescence or in response to abiotic stresses. Como surgem os seres vivos? 60 likes · 5 talking about this · 3 were here. 1870 september 17, thomas henry huxley, the president's address, in the athenæum:

Https Encrypted Tbn0 Gstatic Com Images Q Tbn And9gcq7rwehbwl5aetmawzll3pzdk Dxtdnuwqgvkpvpa Dhvreimqk Usqp Cau
Https Encrypted Tbn0 Gstatic Com Images Q Tbn And9gcq7rwehbwl5aetmawzll3pzdk Dxtdnuwqgvkpvpa Dhvreimqk Usqp Cau from
Francis, took's court, chancery lane, published. Here, we deciphered the distin … Includes free vocabulary trainer, verb tables and pronunciation function. Below, the same research outputs are grouped by subject. Difference between biogenesis and abiogenesis. Kenntnisse zur komplexen natur der mitochondrialen biogenese könnten wichtige mechanistische informationen zu mitochondrialen stoffwechselerkrankungen liefern. Look up the german to english translation of biogenese in the pons online dictionary. Difundimos tecnologias de nossos parceiros fornecedores e.

Definition from wiktionary, the free dictionary

Difference between biogenesis and abiogenesis. Here, we deciphered the distin … Extendedly studied in seeds, lds also accumulate in leaves during senescence or in response to abiotic stresses. 1 bar (50 grams) servings per container: Collected essays viii 229 it has long been the custom for the newly installed president of the british association for the advancement of science to take advantage of the elevation of the position in which the suffrages of his colleagues had, for the time, placed him, and, casting his eyes around the horizon of the scientific world. Francis, took's court, chancery lane, published. Lipid droplets (lds) are cell organelles specialized in neutral lipid storage. Conceptually, biogenesis is sometimes attributed to louis pasteur and encompasses the belief that complex living things come only from other living things, by means of reproduction. The principle that living organisms are produced only from other living organisms. Game designer/gamer playing a variety of things for fun. Alschuler will focus on identifying pelvic pain conditions that are good candidates for treatment through targeted diet and supplement strategies. Understanding the complex nature of the mitochondrial biogenesis process could provide essential mechanistic information regarding mitochondrial metabolic diseases. 48 likes · 2 were here.

Biogenesis means making new living things. 60 likes · 5 talking about this · 3 were here. More specifically, it is the theory that living things only come from other living things through reproduction. Collected essays viii 229 it has long been the custom for the newly installed president of the british association for the advancement of science to take advantage of the elevation of the position in which the suffrages of his colleagues had, for the time, placed him, and, casting his eyes around the horizon of the scientific world. Below, the same research outputs are grouped by subject.

Biogenese 978 613 3 83057 8 6133830573 9786133830578
Biogenese 978 613 3 83057 8 6133830573 9786133830578 from images.our-assets.com
However the mechanisms underlying their biogenesis remain relatively unknown. Conceptually, biogenesis is sometimes attributed to louis pasteur and encompasses the belief that complex living things come only from other living things, by means of reproduction. Somos uma empresa que atua no segmento agrícola, na distribuição de sementes, fertilizantes e defensivos. The belief that living organisms can only develop from other living organisms. Natural abiogenesis has never been observed, nor are there any generally accepted models for how it could occur. 60 likes · 5 talking about this · 3 were here. Abiogenesis, the idea that life arose from nonlife more than 3.5 billion years ago on earth. Francis, took's court, chancery lane, published.

The principle that living organisms are produced only from other living organisms.

Somos uma empresa que atua no segmento agrícola, na distribuição de sementes, fertilizantes e defensivos. Journal of english and foreign literature, science, the fine arts, music and the drama, number 2238, london: Somos uma empresa que atua no segmento agrícola, na distribuição de sementes, fertilizantes e defensivos. Extendedly studied in seeds, lds also accumulate in leaves during senescence or in response to abiotic stresses. The latest tweets from @lbm5200 Hover over the donut graph to view the fc output for each subject. Here, we deciphered the distin … Conceptually, biogenesis is sometimes attributed to louis pasteur and encompasses the belief that complex living things come only from other living things, by means of reproduction. Difference between biogenesis and abiogenesis. The belief that living organisms can only develop from other living organisms. Conheça nesta aula os principais pontos da abiogênese e da biogênese e entenda como foi possível derrubar a teoria da geração espontânea.quer saber mais sobr. Difundimos tecnologias de nossos parceiros fornecedores e. Como surgem os seres vivos?

Game designer/gamer playing a variety of things for fun. The process by which living organisms develop from other living organisms. Definition from wiktionary, the free dictionary Lysosomes are organelles that are surrounded by a single membrane and contain many hydrolases that are most active at an acidic ph. Below, the same research outputs are grouped by subject.

Abiogenese X Biogenese Biologia Infoescola
Abiogenese X Biogenese Biologia Infoescola from www.infoescola.com
Game designer/gamer playing a variety of things for fun. Includes free vocabulary trainer, verb tables and pronunciation function. Difundimos tecnologias de nossos parceiros fornecedores e. Somos uma empresa que atua no segmento agrícola, na distribuição de sementes, fertilizantes e defensivos. Como surgem os seres vivos? 30 amount per serving % dv calories 200 calories from fat 70 total fat 8 g 12 % saturated fat 1.5 g 8 % trans fat 0 g cholesterol 0 mg 0 % sodium 80 mg 3 % potassium 180 mg 5 % total carbohydrate 25 g 8 % dietary fiber 5 g 20 % sugars 12 g protein 9 g vitamin a 10 % vitamin c 170 % calcium 15 % iron 15 %. The latest tweets from @lbm5200 Condensing enzymes catalyze the first reaction in fatty acid elongation and determine the chain length of fatty acids accepted and produced by the fatty acid elongation complex.

Come join us in the chat and hang out for nihilistic commentary, goth outfits and occasionnal roaming cats!

Includes free vocabulary trainer, verb tables and pronunciation function. Condensing enzymes catalyze the first reaction in fatty acid elongation and determine the chain length of fatty acids accepted and produced by the fatty acid elongation complex. Lipid droplets (lds) are cell organelles specialized in neutral lipid storage. 1 bar (50 grams) servings per container: Abiogenesis, the idea that life arose from nonlife more than 3.5 billion years ago on earth. Alschuler will focus on identifying pelvic pain conditions that are good candidates for treatment through targeted diet and supplement strategies. More specifically, it is the theory that living things only come from other living things through reproduction. Here, we deciphered the distin … Below, the same research outputs are grouped by subject. 48 likes · 2 were here. Extendedly studied in seeds, lds also accumulate in leaves during senescence or in response to abiotic stresses. Biogenesis means making new living things. From wikipedia, the free encyclopedia mitochondrial biogenesis is the process by which cells increase mitochondrial mass.

Difundimos tecnologias de nossos parceiros fornecedores e biogen. Fundamental ideas regarding the metabolic attributes of cells—that is, their ability to transform simple nutritional substances into cell substance and utilizable energy—came from microbiology.